Hi, I’m Peter and these are my
Passion Projects
Hardware with software or software on hardware?
Noodles with Sauce or Sauce with Noodles?
It’s mostly software on hardware here ๐
Latest Activities
-
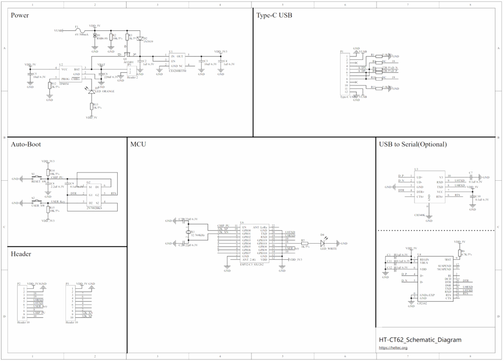
LoRa LED Gate โ EP3: PCB Schematic
Never done this, let’s try it! PCB Requirements I know two free software tools for designing a PCB: KiCAD and EasyEDA. Because the second option is web-based I opted for that. Project Episodes
-
LoRa LED Gate – EP2: Gate Code
Because of the previously conducted test using espNOW most of the code already exists and now needs to be modified to work with the Semtech SX1262 modem connected to an ESP32C3 over SPI. Luckily there is a great open-source library available: RadioLib. It is compatile with the ESP32 platform and abstracts the user layer from
-
LoRa LED Gate – EP1: Project Outline
What? LED illuminated gates (track markers for drone races) are a fantastic element to add both eyecandy and giving information to the pilots and the spectators. Why? Idea! Using a robust wireless LoRa communication between the gates and a gateway attached to the lap timer could enable dynamic control of the light effects in the
-
Copterrace – EP2: Simple Start
The first iteration was a simple copy of the RotorHazards built-in Webinterface hosted on a webserver with a changed datalink using a json file instead of a (local) socket.io connection to retrieve new race data. This solution could display race-results in the form of laptimes, but no double elimination tournament bracket or a quick way
-
Copterrace – EP1: The Idea
Overview The question behind this project is: “How can we structure a FPV race, so also novice pilots can easily understand what is going on?” The result of this project can be seen here Copterrace.com. There are commercial solutions like livetimescoring.com and non commercial solutions like fpv.gg which both interact with a race timing software
-
Teramile.de
2006 This was my first commercial project and boy this was a lot of work. The result however was worth it. The website has a PHP backbone and uses content from the MySQL database and from html template files, which was a requirement. The partner-network feature required new skills as it is a matrix relationship:




